水稻作为世界主要粮食作物之一, 其产量和品质长期受到多种昆虫传播病毒的威胁,其中包括水稻条纹病毒 (RSV)、水稻矮缩病毒 (RDV) 和水稻锯齿叶矮缩病毒 (RRSV) 等。在植物中, 基于RNA沉默 (RNA interference, RNAi) 的抗病毒途径是高度保守和核心的抗病毒通路, 其中Argonaute (AGO) 蛋白是该过程的核心执行者。
近日,植物保护学院李毅教授团队与我中心吴建国教授团队在JIPB背靠背发表两篇研究论文,题目分别为“Rice ARGONAUTE 2 plays essential roles in a broad-spectrum antiviral defense” (https://doi.org/10.1111/jipb.70113), “An AGO2–miR167g-3p–SNAP32 module confers antiviral immunity in rice” (https://doi.org/10.1111/jipb.70112)。两篇文章从不同病毒体系和分子层面系统解析了AGO2在水稻抗病毒中的关键作用。两项研究在AGO2的病毒诱导特性、切割活性、小RNA装载偏好及下游靶基因调控方面均取得重要进展,为完整理解AGO2介导的抗病毒机制提供了互补证据。
1.AGO2的病毒诱导特性与切割活性对抗性至关重要研究发现, AGO2在多种病毒感染过程中表现出显著诱导特征。RSV与RDV感染均能上调AGO2的转录水平,而在RRSV感染中, AGO2的蛋白量显著增加但mRNA水平保持稳定,提示其受转录与转录后调控共同影响。遗传分析进一步表明, AGO2的缺失会显著增强水稻对RSV、RDV和RRSV的敏感性,过表达AGO2则能提高植株对病毒的抗性。回补实验也证实,只有具有完整切割结构域的AGO2才能恢复突变体植株的抗病毒能力,表明AGO2的PIWI介导切割活性是其抗性作用的关键分子基础 (图1)。

图1 AGO2广谱抗病毒
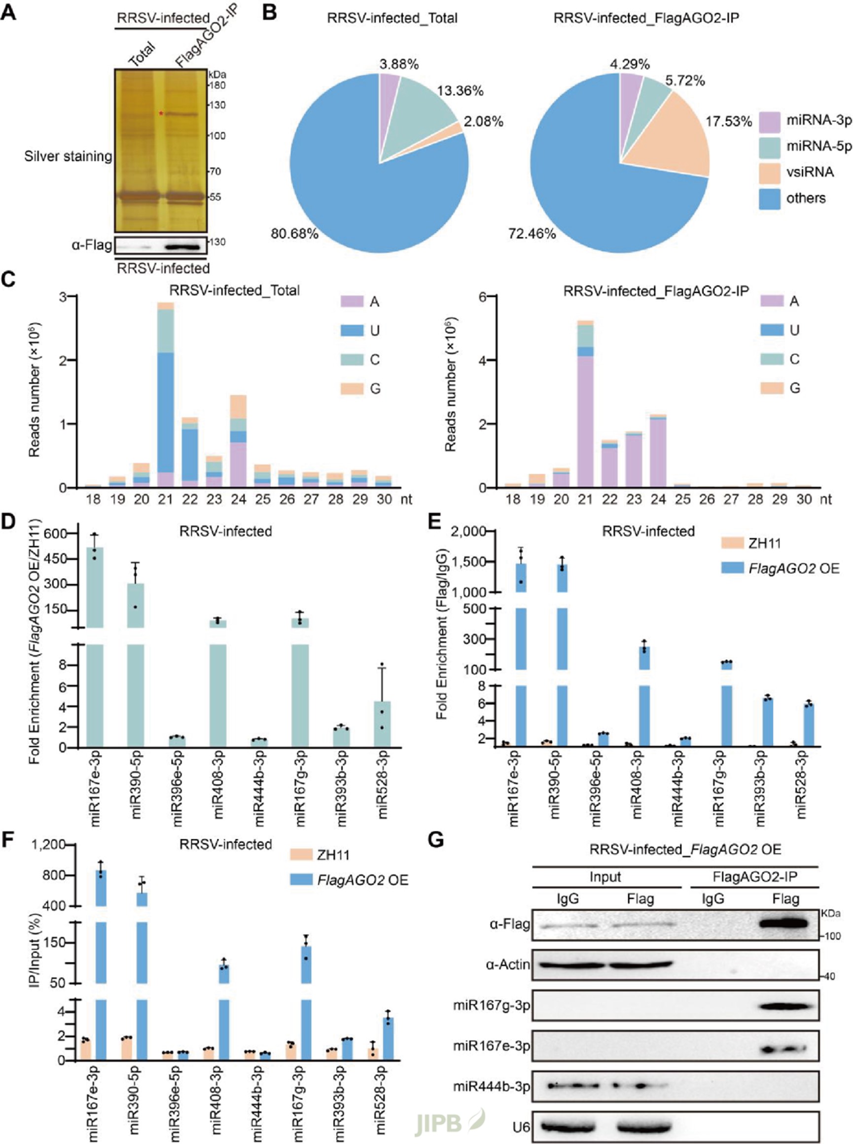
2.AGO2在感染背景下的小RNA选择性装载与下游调控网络在解析AGO2在病毒背景下的小RNA装载特性时, 研究发现AGO2在RRSV感染条件下具有明显的装载偏好, 其选择性结合miRNA的3p链miR167g-3p, 并同时加载病毒衍生的小RNA (vsiRNAs)。这一发现表明, AGO2在病毒侵染环境中对小RNA的识别具有动态选择性 (图2)。

图2 病毒侵染诱导AGO2选择性结合miR167g-3pmiR167g-3p进一步被证明能够直接靶向抑制基因SNAP32。
SNAP32在病毒背景下具有促进病毒积累的功能, 是一个负调控因子。遗传证据显示, 提升miR167g-3p的表达或敲除SNAP32均能增强水稻的抗性, 而降低miR167g-3p或提高SNAP32则会增加病毒敏感性, 从而构建出一条明确的调控路径: AGO2→miR167g-3p→SNAP32→病毒积累。
3. 研究意义两项研究通过不同病毒感染模型, 揭示了AGO2在水稻抗病毒机制中的多层次功能 (图3) : 既通过其切割活性参与广谱抗性, 也通过特定的小RNA–靶基因模块实现精细化调控。背靠背发表的两项成果从整体功能到分子细节形成了良好的互补关系, 进一步加深了对RNA沉默途径在植物抗病毒反应中多维作用的认识, 并为探索小RNA在抗性中的功能差异化提供了新的基础。

图3 两项研究揭示的AGO2抗病毒作用模型示意图, 左图展示AGO2通过切割活性参与RSV和RDV的抗性, 右图展示AGO2–miR167g-3p–SNAP32模块在RRSV感染中的调控关系
李毅教授团队的研究由北京大学博士后李佳豪和已出站博士后邬雪影共同完成, 我院陈长田副教授、王刚教授和吴明副教授参与了部分实验工作。该论文由李毅教授担任通讯作者,研究工作主要得到了国家重点研发计划项目 (2022YFD1401700、2023YFD1400300) 以及国家自然科学基金的支持。
吴建国教授团队的研究由赵珊珊副教授担任第一作者, 吴建国教授担任通讯作者。该研究得到了农业生物育种国家科技重大专项 (2023ZD04070) 和国家自然科学基金等项目的资助。
文章引用:Zhao, S., Ren, J., Hu, Q., Dong, C., Lian, B., Liu, X., Wu, M., and Wu, J. (2025). An AGO2–miR167g-3p–SNAP32 module confers antiviral immunity in rice. J. Integr. Plant Biol. https://doi.org/10.1111/jipb.70112
Li, J., Wu, X., Chen, C., Wang, G., Wu, M., Zhang, Z., and Li, Y. (2025). Rice ARGONAUTE 2 plays essential roles In a broad-spectrum antiviral defense. J. Integr. Plant Biol. https://doi.org/10.1111/jipb.70113