水稻是全球最重要的粮食作物之一, 但在生产过程中常受到多种植物病毒的严重威胁。其中,水稻草状矮化病毒 (Rice grassy stunt virus, RGSV) 是危害水稻产量和品质的重要病原物。RGSV通过褐飞虱持久性传播,可引起水稻植株矮化、黄化及过度分蘖等典型症状,导致“黄化综合症”暴发流行,严重影响水稻稳产高产。前期研究表明, RGSV编码的致病效应蛋白P3可招募宿主E3泛素连接酶P3IP1,介导核RNA聚合酶Ⅳa的降解,从而上调miR156的积累,诱导植株矮化和分蘖增多等发育畸形。然而, RGSV如何系统性调控miR156及其下游通路、并将发育调控与抗病毒免疫相耦联,其分子机制仍不清楚。
近日,我中心吴建国教授团队在JIPB发表了题为“A viral strategy to hijack the miR156-SPL-ICS1 module suppresses salicylic acid-based immunity in rice” 的研究论文 (https://doi.org/10.1111/jipb.70174)。该研究揭示RGSV P3蛋白通过转录与转录后双重机制协同靶向miR156SPL模块,抑制ICS1介导的水杨酸 (SA) 生物合成,从而显著削弱水稻SA介导的基础免疫反应,促进病毒积累和致病的全新分子机制。该发现将水稻生长发育调控与抗病毒免疫紧密联系,为抗病毒分子育种提供了重要理论依据和潜在靶点。
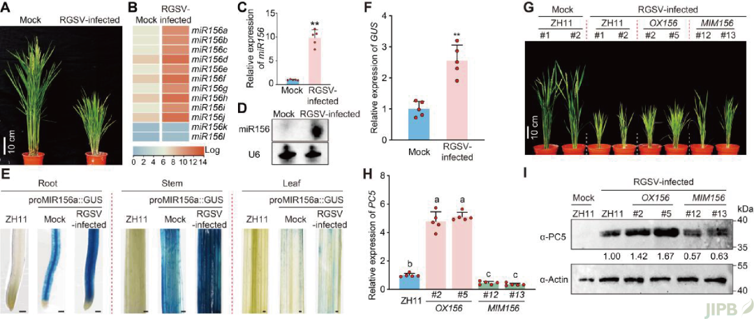
1. RGSV侵染上调miR156积累并增强病毒致病力
RGSV侵染水稻后,植株表现出典型的矮化、黄化和过度分蘖等症状。通过转录组测序、qRT-PCR和Northern blot分析,研究人员发现RGSV侵染显著上调miR156a–j的积累水平。进一步利用MIR156a启动子驱动的GUS报告系统证实, RGSV侵染可显著激活MIR156a的转录活性。在功能验证中, miR156过表达材料 (OX156) 在RGSV侵染后表现出更严重的病症和更高的病毒积累; 而miR156功能抑制材料 (MIM156) 则显著减轻发病症状并降低病毒积累量。这些结果表明, RGSV通过激活MIR156转录并促进miR156积累,从而增强其致病能力 (图1)。

图1 RGSV侵染诱导miR156积累并增强病毒致病性
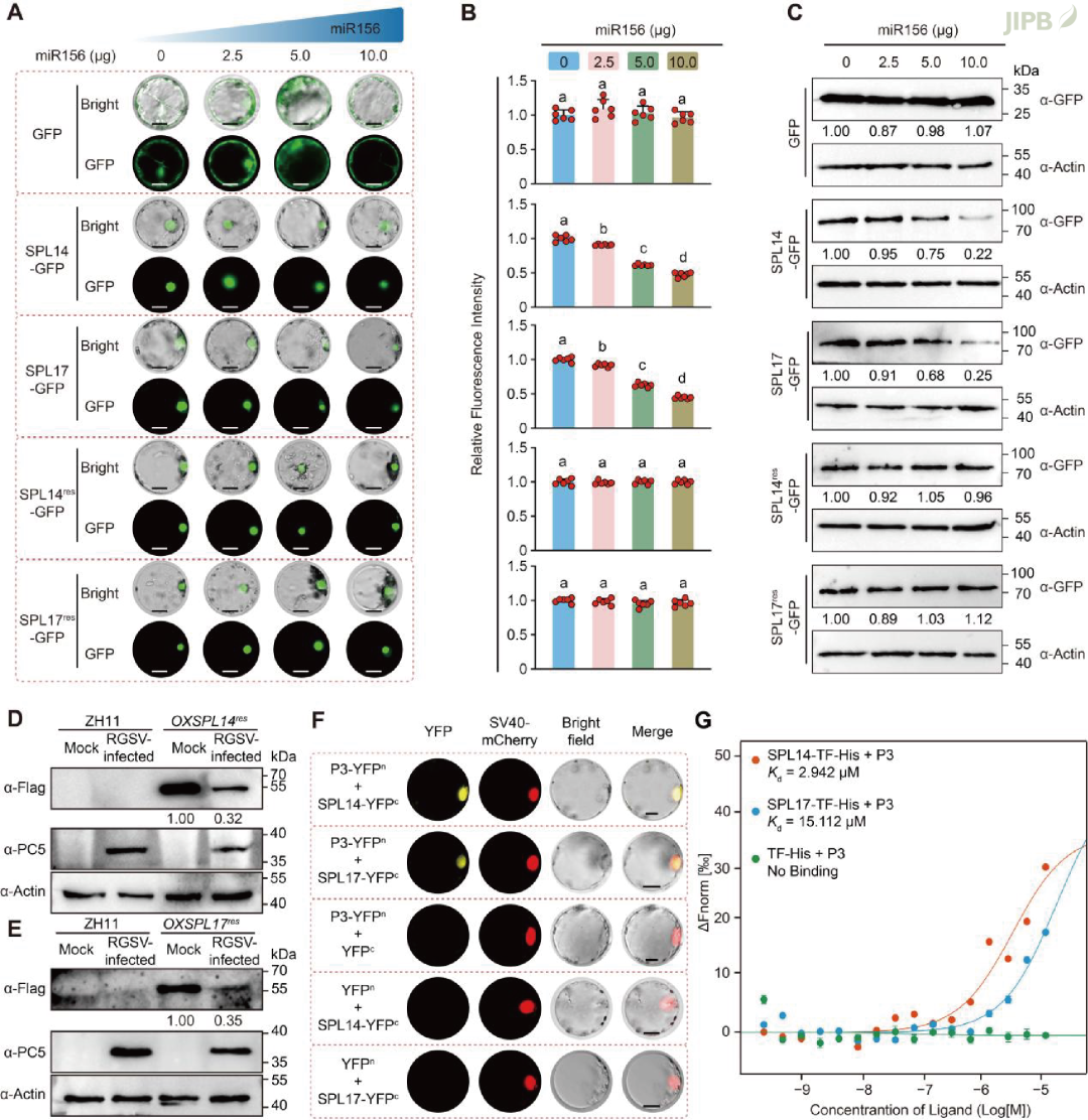
2. RGSV P3直接互作miR156靶标SPL14/17并可能促进其降解
除在转录水平调控miR156外, RGSV P3还在蛋白水平靶向其下游转录因子SPL14和SPL17。为排除miR156介导切割的影响,研究人员构建了具有靶位点同义突变的抗miR156 SPL突变体材料 (SPL14res和 SPL17res)。结果显示,这些突变体虽能有效逃避miR156的切割作用,但在 RGSV侵染后,其SPL蛋白积累仍显著下降。进一步通过酵母双杂交、双分子荧光互补及微量热泳动等实验,证实P3可在细胞核内直接与SPL14/17蛋白发生互作。上述结果表明, RGSV P3可能通过直接互作降低SPL蛋白稳定性,在转录和转录后两个层面协同抑制miR156–SPL模块 (图2)。

图2 RGSV P3直接调控SPL蛋白稳定性
3. RGSV P3双层次调控miR156-SPL模块重塑水稻发育与SA介导基础免疫
在正常生长条件下, miR156-SPL14/17模块维持水稻发育稳态。RGSV侵染后, P3蛋白一方面直接结合MIR156a启动子中的顺式作用元件P3BE (ACGGAGGGCGTA), 激活MIR156a转录并提高成熟miR156的积累; 另一方面, P3在细胞核内直接互作并促进SPL14/17蛋白降解,形成针对同一miRNA-靶标模块的转录-转录后双重抑制机制。SPL14/17水平下降进一步导致其下游靶基因ICS1表达受抑,削弱异分支酸合酶1依赖的SA生物合成途径,最终损害SA介导的基础免疫反应,为病毒在植株中的积累和扩散创造有利条件 (图3)。该研究系统揭示了RGSV P3通过劫持miR156-SPL-SA核心调控轴重塑水稻发育与免疫的致病策略,为基于基因编辑和分子设计的抗RGSV育种提供了重要候选靶点。

图3 RGSV P3调控miR156-SPL-SA的致病机制模型
本研究由吴建国教授、张帅教授和赵珊珊教授担任通讯作者, 张宝刚副教授、邹婧博士、硕士生马百宁和董超义为共同第一作者。研究得到国家重点研发计划 (2023YFD1400300)、国家自然科学基金 (32025031、U1905203)、福建省自然科学基金 (2024J01376) 等项目的资助, 并感谢南京农业大学杨东雷教授提供miR156转基因水稻材料。
文章引用:
Zhang, B., Zou, J., Ma, B., Dong, C., Zhang, X., Li, N., Duan, X., Liu, R., Zhao, S., Zhang, S., et al. (2026). A viral strategy to hijack the miR156–SPL–ICS1 module suppresses salicylic acid-based immunity in rice. J. Integr. Plant Biol. https://doi.org/10.1111/jipb.70174